最新!高新区三类核酸检测采样点具体位置公布
| 2022-04-12 08:15:16 来源:高新福州 责任编辑:蔡秀明 我来说两句 |
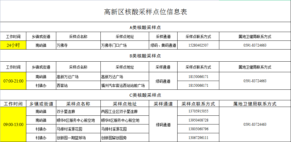
最新消息!福州高新区核酸采样点位信息表更新↓↓ 福州高新区核酸检测采样点位信息表(2022.4.11更新)
“防疫一张图”有效助力疫情防控工作精准高效,一起来看看吧!
长按识别上方二维码,查看详情 “防疫一张图”是将高精度、高分辨率、现势性最强的影像、矢量电子地图作为工作底图,搜集最新核酸采样点分布信息。 市民扫描指定二维码后,会跳转到地图网页,可以直观查询某小区是否属于封控区、管控区或防范区,“三个区”的范围实时更新;可以查询核酸采样点的数量、位置等信息;地图页面接入定位、导航功能,可以选择想要去的核酸采样点,通过导航功能,完成路径规划。 记得转发给身边的人! |
相关阅读:
![]() |
打印 | 收藏 | 发给好友 【字号 大 中 小】 |












